1.申报材料提交时间计划截止至24年12月下旬
2.设计瑰谷奖项申报通道小程序计划于24年11月26日开放
申报通知
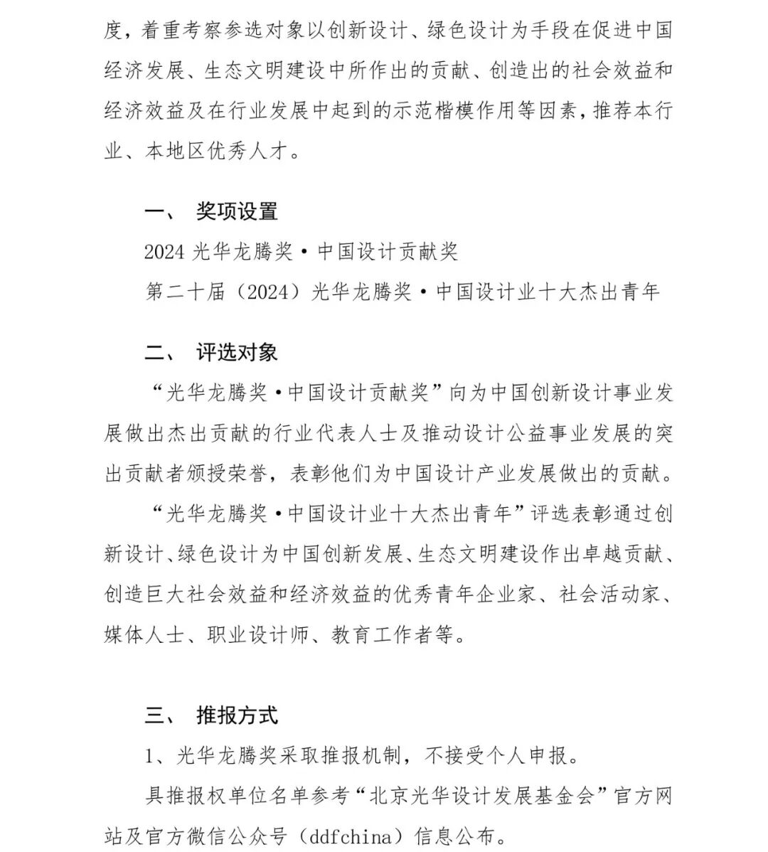
奖项设置
2024光华龙腾奖·中国设计贡献奖
第二十届(2024)光华龙腾奖·中国设计业十大杰出青年
参评条件
总体要求:
热爱祖国、热爱人民,拥护中国共产党的基本路线。
以设计为手段,在推动经济社会发展和创新型国家建设中做出重大贡献或业绩突出的中华人民共和国公民(含港澳台同胞)。
“光华龙腾奖·中国设计业十大杰出青年”参评年龄为18周岁(含)至40周岁(含)的中华人民共和国公民(含港澳台同胞);
“光华龙腾奖·中国设计贡献奖”参评年龄为45周岁(含))以上的中华人民共和国公民(含港澳台同胞)。
热心公益、甘于奉献,积极承担社会责任,具有示范、楷模作用,得到所在单位群众的支持和信任,在社会产生较大影响。
参评说明
参评说明
1.光华龙腾奖采取推报机制,不接受个人申报。
具推报权单位为:
国家部委办局及所属事业单位(与设计行业有直接关联关系的);
民政部批准的全国性行业协会(与设计行业有直接关联关系的);
有部委批准文件的联盟(与设计行业有直接关联关系的);
地市级以上青年联合会;
地市级以上设计行业协会,且在该区域具有足够代表性;
国务院学位委员会学科评议组(设计学)成员所在单位;
中宣部公布的22家央媒(以党群部门推荐)。
另外:
央企(以国资委发布名单为准)集团总部或党群部门可直接推荐;
部分“年度推报单位”(需经秘书处研究决定)。
(具体名单以官网公示名单为准或者由符合条件的单位向基金会发出推报申请)
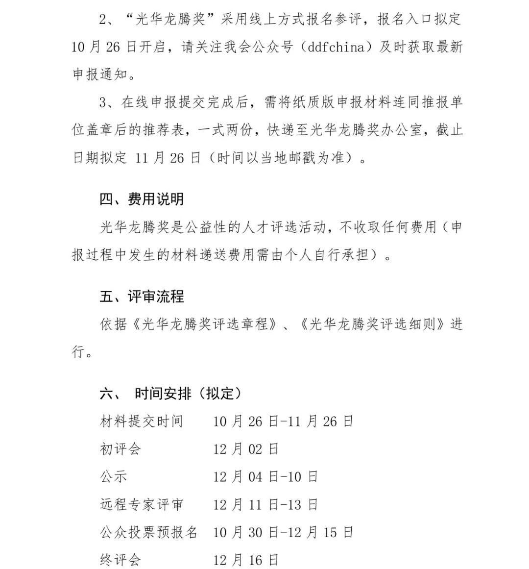
2.参评“光华龙腾设计创新奖”需在线申报,报名入口拟定于2024年10月26日开放,请关注公众号(ddfchina)获取最新报名通知与申报链接。
3.请严格按照邮寄地址信息填写,时间以当地邮戳为准,于截止日期前寄出。申报材料的纸质版内容除与电子版提交内容保持一致外,另可作为电子版材料的补充材料。
费用说明
光华龙腾奖是公益性的人才评选活动,不收取任何费用(申报过程中发生的材料递送费用需由申报单位或个人自行承担)。
评审流程
依据《光华龙腾奖评选章程》、《光华龙腾奖评选细则》进行。
时间安排(拟-以官方具体通知为准)
1.申报材料提交时间计划截止至24年12月下旬
2.设计瑰谷奖项申报通道小程序计划于24年11月26日开放
联系方式
联系人:
孙女士 15810007797
齐女士 15210472927
邮 箱:
601@ddfddf.org
top10@ddfddf.org
地 址:北京市大兴区金苑路26号院C座606 光华龙腾奖办公室
(文件格式:姓名+参评奖项(特别奖/十杰/贡献奖)+电话)
河北省工业设计协会联系人:
张女士 15031167090
邮 箱:
hebei_id@163.com
地 址:河北省石家庄市新华区合作路81号实验楼305
●微信扫一扫获取奖项申报相关资料 ●
